Slovakia - Flag Slovakia

Please confirm your currency selection:

Euros
Incoterms:DDP
All prices include duty and customs fees on select shipping methods.
Free shipping on most orders over 75 € (EUR).

US Dollars
Incoterms:DDP
All prices include duty and customs fees on select shipping methods.
Free shipping on most orders over $90 (USD).

Bench Talk for Design Engineers

Bench Talk

rss

Bench Talk for Design Engineers | The Official Blog of Mouser Electronics


Power over Ethernet Pushes Forward Jon Gabay

(Source: Jakub Krechowicz/Shutterstock.com)

Power over Ethernet (PoE) evolved in response to the growing need for fast, cost-effective network communication among powered devices (PD). The Institute of Electrical and Electronics Engineers (IEEE) developed safety standards to support the devices sharing a network connection. The IEEE has ratified and supported several versions of the standards since 2003. For slower 10 Base-T at 10Mbps and 100 Base-TX at 100Mbps transport, only two of the four Category 5 (CAT5) twisted pairs are used for signaling, leaving the other two twisted pairs to be used for transporting power to the end device (Figure 1).

Figure 1:  The Data Delivery Over Two Pairs diagram illustrates a two-pair power connection. Power is delivered on the red pair only, while all four pairs can deliver data. (Source: Microchip)

Variant standards use the typically unused wires (Variant B) for power and ground. At the same time, Variant A rides the signal over power such as the -48 volts used in phantom power for audio condenser microphones. This clever technique biases each twisted pair with a voltage differential. This allows power to be extracted without interfering with the signals, which are differential relative to each voltage potential.

4PPoE, another shifting standard, uses all four twisted pairs for power and permits higher levels of power for more than just electronics, including motorized cameras, emergency lighting sources, vent actuators, relays, and pumps (Figure 2).

Figure 2: The Data Delivery Over Four Pairs diagram illustrates a four-pair power connection with power delivered over all eight wires. (Source: Microchip)

It is interesting to note that PoE is not the first powered networking technology. Decades ago, RS-232-based networking schemes used 4-wire RJ-11 cabling to supply transmit/receive and rectified AC over long distances. The rectified AC looked like AC so as not to be limited by cable impedance, and all had a common ground reference for the NRZ (Non-Return-to-Zero) signaling.

Why Wire?

With Wi-Fi®, Bluetooth®, Zigbee, ultra-wideband (UWB), and so many other wireless protocols available that have a proven track record of effectiveness, why would anyone want a wired connection? Foremost, not every remote location that needs to be controlled or monitored has access to power. Buried sensors and actuators in a building can be in crawl spaces, attics, inside vents, and even locations where people cannot fit. A self-contained powered and wired connection might be the only solution. Likewise, critical systems such as emergency lighting might lose main power but still can operate on the PoE power. This is especially critical during emergencies such as in skyscrapers where lighting is maintained in escape stairwells. A wired connection is much harder to defeat because wireless can more easily be jammed. This is an important consideration in any security system.

The Latest Standard Is IEEE 802.3bt

Early 2003 802.3af standards could source 15.4W, which is plenty of power for embedded, buried, and distributed sensor systems. Cameras, internet protocol (IP) phones, and access points for wireless LANs also took advantage of this. The 2009 IEE 802.at standard allowed up to 30W per cable run, opening the door for potentially more power-hungry applications such as user-interface terminals and low-level lighting. Loud sound and siren systems were now also feasible. 

The latest IEEE 802.bt standard ratified in 2018 is gaining traction and ups the ante to 60W for the 802.3bt type 3-class devices and 90W for the 802.3bt type 4-class devices. This not only provides power for single-port endpoint applications but also allows remote multi-port implementations, each capable of supplying power that can accumulate up to the 90W of the multi-port switch. This can also allow solenoids, motors, and other electromechanical functions such as emergency door opening or locking cockpit systems.

802.bt PoE Meet USB-3C

Interfaces between PoE and USB-3C are becoming more popular with the latest PoE and USB standards. This could allow laptops, tablets, and more sophisticated user interfaces to connect to a wired network that provides power and data for use and recharging.

There is more to this than meets the eye. Bridges between wired PoE ports to USB-3C ports could change how data flow is architected, even in houses and apartments. Although Wi-Fi is easy, the more people and devices trying to compete for the same airspace can introduce lag times and performance degradation. Takeaway data hogs such as streaming TVs from the Wi-Fi space and usable performance can return to heavily congested traffic areas like apartment buildings. With wired USB-3C ports, handheld devices, fixed-function units such as whole-house A/V distribution user interface, cloud, and IoT devices have more access to charger ports.

Many buildings already have Ethernet wiring in place, along with switches and even routers. Using this internet and cloud connectivity, as well as the backbone for re-architecting data flow and preserving the use of legacy systems, is important for using standard functions and limiting choices for who uses proprietary enhancements to the standards. If a piece of equipment adheres to the present standards, and as long as new equipment preserves backward compatibility with legacy systems, then your network can optimize data flow and performance.

 Microchip mPoE Lineup

Microchip’s multi-Power over Ethernet (mPoE) technology seamlessly and efficiently powers wired network devices, making it the ideal solution for Ethernet-based applications. Leveraging a uniquely designed algorithm, mPoE enables backward compatibility with pre-standard devices while supporting all IEEE® PoE standards. Microchip mPoE is an excellent solution for traditional network devices such as IP phones, Wireless Access Points (WAPs), IP surveillance cameras, 5G small cells, LoRa® gateways, LED luminaires, access control terminals, and other IoT devices.

Designing flexible, scalable, and reliable future-proof networks capable of accommodating business growth is essential. As the industry adopts the latest generation of PoE technology for managing data and power over a single Ethernet cable, companies face the challenge of making pre-standard PDs work alongside new IEEE 802.3bt-compliant PDs in a single Ethernet infrastructure. Microchip’s Power Source Equipment (PSE) chipsets with mPoE enable both pre-standard and IEEE-compliant devices to work together on the same network. The PoE injectors/midspans and PoE switches implement this unique technology to allow quick and simple deployment of Microchip mPoE in any network without changing existing switches or cabling. Microchip mPoE solves interoperability issues between different PoE standards and legacy solutions to provide an international network power standard.

Microchip mPoE supports PoE 1, PoE 2, PoE+, IEEE 802.3af/at/bt, legacy af/at, 12.5K, UPoE, Class 4 60W, and PoH standards concurrently. This innovative technology enables flexible and quick network design upgrades to address business requirements. Microchip mPoE offers the scalability and interoperability necessary to power IoT networks not only today but well into the future.

Featured Products

Microchip provides several configurations of single-port plug-and-play PoE 802.3bt modules for original equipment manufacturers (OEM) into mid-span 60W applications in Japanese, European, and American standards. Supporting 10/100 and 1G speeds, the single RJ45 connector delivers 60W. With legacy support and models such as the outdoor-ready PD-9501GCO IP67 Single-Port PoE Midspan primed to use off-the-shelf, infrastructure can be easily built into new and existing structures supporting these enhanced capabilities and advantages. Multi-port off-the-shelf solutions are also ready to embrace. Units such as the PDS-408G PoE Switches are 8-port PoE BT switches with up to 1G speeds and delivering up to 480W.

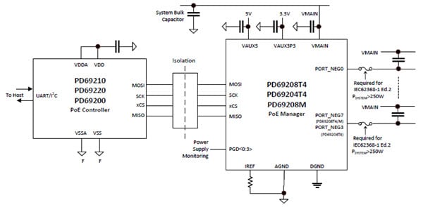
Designers can use the Microchip controllers to design their integrated Ethernet, USB, mixed-signal devices, and even leverage experience with past Ethernet designs to incorporate PoE advantage of PoE Power switch devices such as the PD69208 Ethernet ICs (Figure 3). Development kits such as the PD70xx & PD-Imxx PoE Development Tools can ease designers new to this technology into a rapid, low-cost, low-risk way of testing, evaluating, and developing with this technology.

Figure 3: Adding Power over Ethernet to conform to 802.3bt specifications is simplified using power switch parts and isolation. (Source: Microchip)

Conclusion

Wired Ethernet provides secure, reliable connections for an increasing number of PDs. Since adopting the first PoE standard in 2003, PoE use dramatically increased and made headway into new applications. The main limiting factor affecting PoE use in new applications is the amount of available power. Although 15.4W at the power source is sufficient for most IP phones and 802.11a/b/g access points, it does not meet the demand for an even higher power to support additional devices, such as PTZ security cameras, kiosks, POS terminals, thin client, 802.11ac and 802.11ax access points, small cells, and connected LED lighting, The latest itineration of the standard, IEEE 802.3bt, enables delivery of 90W over four pairs of CAT5e cables and above.

Microchip’s mPoE technology powers any wired network device seamlessly and efficiently leveraging a uniquely designed algorithm. This technology enables backward compatibility with pre-standard devices while supporting all IEEE PoE standards. mPoE supports PoE 1, PoE 2, PoE+, IEEE 802.3af/at/bt, legacy af/at, 12.5K, UPoE, Class 4 60W and PoH standards concurrently. This versatile technology enables flexible and quick network design upgrades to address ever-evolving business requirements.



« Back


After completing his studies in electrical engineering, Jon Gabay has worked with defense, commercial, industrial, consumer, energy, and medical companies as a design engineer, firmware coder, system designer, research scientist, and product developer. As an alternative energy researcher and inventor, he has been involved with automation technology since he founded and ran Dedicated Devices Corp. up until 2004. Since then, he has been doing research and development, writing articles, and developing technologies for next-generation engineers and students.


All Authors

Show More Show More
View Blogs by Date

Archives