Slovakia - Flag Slovakia

Please confirm your currency selection:

Euros
Incoterms:DDP
All prices include duty and customs fees on select shipping methods.
Free shipping on most orders over 50 € (EUR)

US Dollars
Incoterms:DDP
All prices include duty and customs fees on select shipping methods.
Free shipping on most orders over $60 (USD)

Bench Talk for Design Engineers

Bench Talk

rss

Bench Talk for Design Engineers | The Official Blog of Mouser Electronics


Smart and Green Buildings onsemi

(Source: jamesteohart - stock.adobe.com)

While many smart things happen in offices, hospitals, schools, and factories, such commercial buildings are often not very intelligent. So, when it comes to tackling energy efficiency, tracking down resources, and improving lighting, there is little data upon which to base decisions, nor much in the way of automation to action any learnings. But, with around one-third of EU greenhouse emissions linked to commercial buildings (European Environment Agency) and the pressure to reduce maintenance costs and improve building management, the uptake in smart building and lighting solutions is growing.

For obvious reasons, deployment is simplified in new builds, where the necessary cables and connectivity, along with state-of-the-art lighting and architecture, are defined on the drawing board. But, with a vast stock of existing property, retrofitting is also possible, contributing to energy and cost savings.

While plenty of smart building solutions pop up regularly, longevity of support, a strong base of suppliers, and a robust technical implementation is essential, especially for a system that needs to deliver for the next decade or two. The KNX Association provides a standard for smart building technology that boasts 500 manufacturers and 8,000 certified products, with a long list of successful deployments worldwide. The development of certified KNX products is eased thanks to onsemi’s  NCN5140 evaluation boards that provide an excellent starting point for switch applications (Figure 1).

Based upon the NCN5140S, this system-in-package (SiP) integrates an Arm Cortex-M0+ microcontroller with KNX transceiver. To develop a KNX node, the SiP only requires a filter capacitor, a Tx resistor, and a fan-in resistor to define the node’s current class as drawn from the twisted pair wiring.

The evaluation board is available in two versions with eight buttons, one using mechanical and the other with capacitive touch. Pre-certified application code controls and dims the eight RGB LEDs that can illuminate the buttons or touch pads. The evaluation boards provide a fully certified KNX switch application supported by a certified physical layer and KNX software stack suited to smart lighting and shutter, blind, and ventilation control.

Figure 1: These KNX eight-button switch evaluation boards are based on onsemi’s NCN5140S SiP. (Source: Mouser Electronics)

Let there be light

The days of incandescent lamps are long behind us, and fluorescent tubes have also largely fallen by the wayside. Taking their place are LEDs, providing not only excellent lighting performance but also a range of new forms and innovative shapes, thanks to the LED’s small size. But attaining optimal performance requires a quality driver that delivers the smart functionality needed along with luminaire longevity. The NCL31000, and its companion, the NCL31001, offer intelligent LED driving that also supports Intelligent Light Communication and Indoor Positioning (Figure 2).

Figure 2: Block diagrams of the NCL3100X LED drivers (Source: Mouser Electronics)

At their core are high efficiency, dual synchronous buck LED drivers with an adjustable switching frequency from 44.4kHz to 1MHz, and PWM dimming down to zero current is supported. Spread spectrum control is available to improve conducted EMI. Thanks to a current sense resistor, the current through the inductor can be monitored, which is part of the metrology capability of the devices. Other data that can be collected include internal voltages, currents, and LED voltage. Sampled every 100ms, such information can be shared with a centralized building management system, along with status, warning, and error data. The NCL31001 differs from the NCL31000 in that it doesn’t include the internal auxiliary and 3.3V buck converters.

Connectivity is provided via SPI or I2C, depending on the selected device. This makes it easy to get started with microcontrollers. The NCL31000ASGEVB evaluation board (Figure 3) is an Arduino-compatible shield that supports LED strings of up to 100W. However, other microcontroller development platforms are easily supported through a direct connection to the SPI or I2C pins.

Figure 3: The Arduino compatible NCL31000ASGEVB Evaluation Board (Source: Mouser Electronics)

Follow Your Assets

Perhaps the greatest frustration for those working in environments with shared resources, such as hospitals and laboratories, is tracking down equipment. It seems that a mere coffee break is all that is needed for such items to be “redeployed.” Asset tracking is a significant challenge, often requiring radio technology that can operate for years on a single battery. While engineers have a wide range of wireless technologies available, one that stands out for low power battery operation is Bluetooth Low Energy (BLE).

The RSL10 from onsemi is a highly integrated system-on-chip that targets the low-power needs of such applications and also offers Bluetooth 5.2 connectivity. Its 2.4GHz radio transceiver can also be used for other low-power wireless protocols. With an Arm Cortex-M3 processor at its heart, the device offers a deep sleep current consumption of 50nA, or 300nA with 8kB of RAM retention at 1.25V battery voltage. Firmware can also be updated Over The Air (OTA). The device has already been used in several asset-tracking applications in hospitals, enabling the prevention of equipment hoarding and theft (Figure 4). This enables staff to save significant time when searching for medical devices, contributing to improved patient care and financial savings. When combined with machine learning in the back end, a better understanding of staff needs, equipment utilization, and predictive maintenance can be achieved.

Figure 4: The RSL10 features in this SECO-RSL10-TAG-GEV asset tag evaluation kit. (Source: Mouser Electronics)

Ethernet Supplies Power

While wireless is the only solution for many applications, others are power hungry, such as digital signage for conference and meeting rooms, PTZ cameras, or lighting systems. The latter combines lighting control with occupancy sensors, such as PIR, to help minimize power consumption by turning lights off in empty rooms. Using Power over Ethernet (PoE), such devices can be connected to building management systems, providing energy monitoring and occupancy data without needing a local power supply.

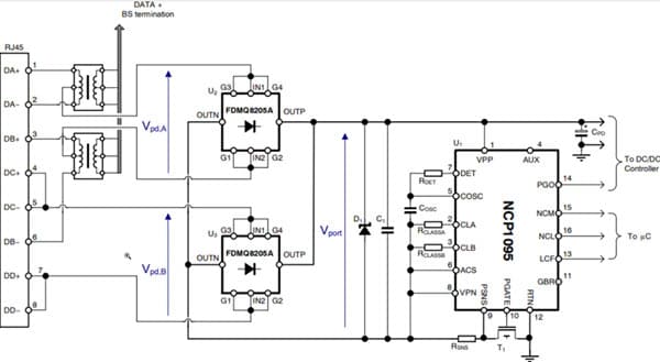
For Powered Devices (PD), the component consuming current in PoE, onsemi’s NCP1095 provides everything required to develop IEEE 802.3af/at and -3bt compliant equipment. Providing detection signature, classification handshaking, inrush current limiting, and overcurrent protection, the device is suited to applications drawing up to 90W. Maintain Power Signature (MPS) pulses are also supported, allowing development teams to build PoE nodes with very low standby power modes. To minimize the bill of materials, the NCP1095 also incorporates an auxiliary supply detection pin. This allows the simple connection of devices to non-PoE networks with a separate power adapter (Figure 5).

Figure 5: The NXP1095 offers an assigned power level of up to 90 W for PoE applications while supporting non-PoE installations through an auxiliary power supply. (Source: Mouser Electronics)

With builders and architects under pressure to deliver energy-efficient commercial properties, building automation underpins these efforts. Not only are building managers able to monitor power consumption but they can also, with suitable software, explore how further efficiencies may be achieved. Solutions such as KNX and the NCN5140S provide the industry support required to ensure the standard is supported in terms of solutions for today and ongoing development for tomorrow. With intelligence and monitoring built in, such as the NCL31000/1, LED drivers implement the energy monitoring needed to find efficiency improvements.

Buildings Are Becoming Smarter

Thanks to low-power SoCs such as the RSL10, Bluetooth can be used to track expensive equipment in buildings, driving efficiency of use and offering improved insight on where bottlenecks lie. Finally, the NCP1095 PoE device enables ethernet to be used for power delivery and data connectivity when more power is required.

Author

Stuart Cording is an electronics engineer and technical writer who focuses primarily on the semiconductor industry, especially embedded systems. He is writing for Mouser EMEA since 2020.



« Back


onsemi is helping build a better future by driving disruptive innovations. Focusing on automotive and industrial end-markets, this company is accelerating change in megatrends such as vehicle electrification and safety, industrial automation, sustainable energy grids, and 5G and cloud infrastructure. With their innovative product portfolio, onsemi creates intelligent power and sensing technologies that solve complex challenges, and strives for a cleaner, safer, and smarter world. onsemi operates a responsive, reliable supply chain and quality programs, and robust ESG programs, and has a global network of manufacturing facilities, sales and marketing offices, and engineering centers in its key markets.


All Authors

Show More Show More
View Blogs by Date

Archives