Renesas / Dialog DA14531 SmartBond TINY™ Module
Renesas / Dialog DA14531 SmartBond TINY™ Module is specifically optimized to significantly reduce the cost of adding BLUETOOTH® low energy functionality to an IoT system. The hand solderable stamp type module measures 12.5mm x 14.5mm x 2.8mm in size and offers 9 GPIOs and an integrated antenna. All external components, including passives, XTAL, antenna, and FLASH memory, are integrated into this module so that users don't need to source individual components separately. The DA14531 SmartBond TINY module is effectively futureproofed due to a combination of Bluetooth 5.1 compliance and support for over-the-air software updates.The SmartBond TINY module is supported by easy to work with software to lower the threshold of using BLE technology or speeding up design time significantly. This DA14531 module comes with configurable DSPS (serial port service) and a next-generation Codeless software to design Bluetooth applications without Bluetooth knowledge or advanced programming skills. The combination of affordable cost, lowest power, and ease of use makes it an ideal product for the mass market, including the maker's community. The SmartBond TINY module is certified for worldwide operation, with Federal Communications Commission (FCC) certification for the Americas and CE certification for Europe.
Features
- Bluetooth 5.1 core qualified
- Integrated antenna
- Worldwide certification
- Cortex-M0+ at 16MHz
- IoTMark™-BLE score of 18300
- 23.75µA/MHz MCU current
- Memory:
- 48kB RAM
- 32kB OTP
- 1Mb FLASH
- 1.8V to 3.3V supply range
- +2.2dBm max output power
- -93dBm sensitivity
- 2mA @ 3V Rx current
- 4mA @ 3V Tx current
- Interfaces:
- 2 x UART
- SPI
- I2C
- 4-channel 11-bit ADC
- 9 GPIO's
- Built-in temperature sensor
- -40°C to 85°C operating temperature range
- 12.5mm x 14.5mm x 2.8mm dimensions
Applications
- Beacons
- Remote controls
- Proximity tags
- Low power sensors
- Commissioning/provisioning
- RF pipe
- Toys
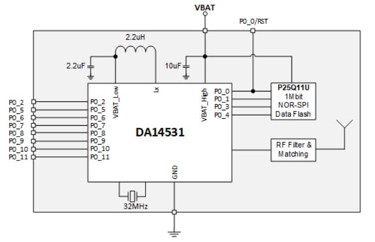
Block Diagram
Dimensions
Additional Resources
Published: 2020-04-16
| Updated: 2025-05-20
