STMicroelectronics L6981 Synchronous Step-down Converters
STMicroelectronics L6981 Synchronous Step-down Converters are easy-to-use synchronous monolithic step-down regulators capable of delivering up to 1.5A DC to the load. The L6981 offers a wide input voltage range that making it suitable for a broad range of applications.The STM L6981 is offered in low consumption mode (LCM) and low noise mode (LNM) versions. The LCM maximizes the efficiency at light-load with a controlled output voltage ripple, so the device is suitable for battery-powered applications. In comparison, the LNM makes the switching frequency constant and minimizes the output voltage ripple for light load operations, meeting the specification for low noise-sensitive applications.
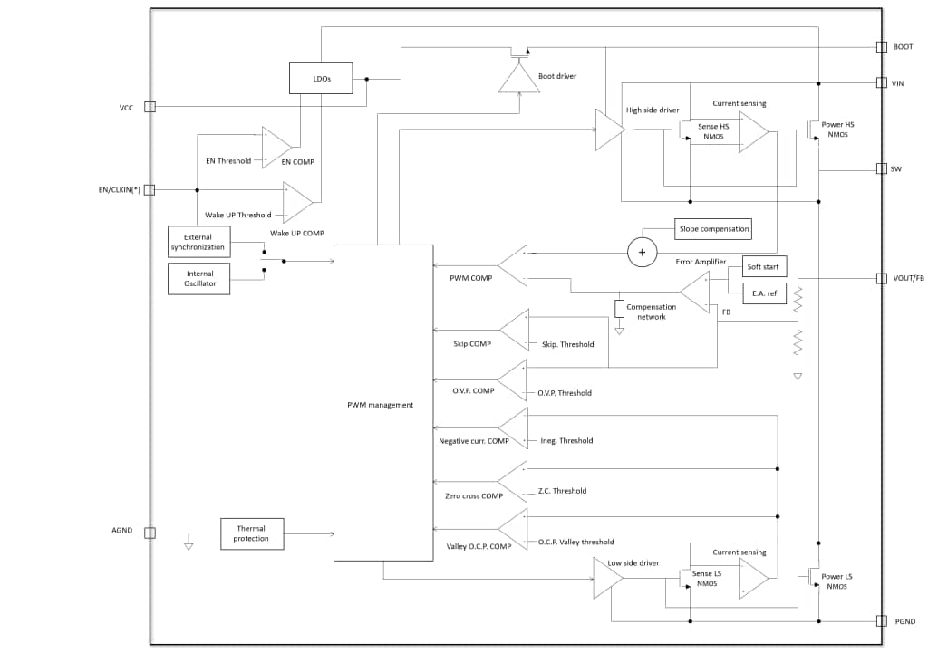
The L6981 Converters are based on a peak current mode architecture and are available in an SO8 package with internal compensation, minimizing design complexity and size.
Features
- 3.5V to 38V operating input voltage
- Output voltage from 0.85V to VIN
- 1.5A DC output current
- Internal compensation network
- Two different versions: LCM for high efficiency at light-loads and LNM for noise sensitive applications
- 2μA shutdown current
- Internal soft-start
- Enable
- Overvoltage protection
- Output voltage sequencing
- Thermal protection
- Synchronization to external clock for LNM devices
- SO8 package
Applications
- Designed for 24V buses industrial power systems
- 24V battery powered equipment
- Decentralized intelligent nodes
- Sensors and always-on applications
- Low noise applications
Videos
Block Diagram
Published: 2021-02-10
| Updated: 2023-05-25
