STMicroelectronics VIPer26K High Voltage Converter
STMicroelectronics VIPer26K High Voltage Converter is a high voltage converter that smartly integrates a 1050V avalanche-rugged power section with a PWM current mode control. The STMicroelectronics 1050V-BV power MOSFET allows the user to extend the input voltage range and reduce the size of the DRAIN snubber circuit. The VIPer26K meets the most stringent energy-saving standards as it is low consumption and operates in burst mode under a light load. The integrated HV startup, sense-FET, error amplifier, and oscillator with jitter allow a complete application to be designed with the minimum number of components. The VIPer26K supports the most common SMPS topologies such as isolated flyback with an optocoupler, primary-side regulation, non-isolated flyback with resistive feedback, buck, and buck-boost.Features
- 1050V avalanche-rugged power MOSFET allowing ultra-wide VAC input range to be covered
- Embedded HV startup and sense-FET
- Current mode PWM controller
- Drain current limit protection
- -500mA (VIPER265K)
- -700mA (VIPER267K)
- Jittered switching frequency reduces the EMI filter cost: 60kHz ± 4kHz
- Standby power < 30mW at 230VAC
- Embedded E/A with 3.3V reference
- Safe auto-restart after a fault condition
- Hysteretic thermal shutdown
- Built-in soft-start for improved system reliability
Applications
- SMPS for energy metering
- Auxiliary power supplies for 3-phase input industrial systems
- LED lighting
- Air conditioning
Additional Resources
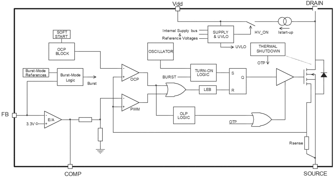
Block Diagram
Published: 2019-06-07
| Updated: 2024-03-05
