STMicroelectronics EVALSTGAP2SM Demonstration Board
STMicroelectronics EVALSTGAP2SM Demonstration Board allows evaluating all the STGAP2SM features while driving a half-bridge power stage with a voltage rating of up to 1700V in the TO-220 or TO-247 package. The STMicroelectronics STGAP2SM is an isolated single gate driver characterized by 4A current capability and rail-to-rail outputs, making the device suitable also for high-power inverter applications. The EVALSTGAP2S is suitable for both output configuration variants, one with separated source and sink outputs and the other with a single output pin and a dedicated pin for the Miller clamp function.The Board facilitates the selection and modification of the values of relevant external components. These values ease the driver's performance evaluation under different applicative conditions and fine pre-tuning of final application components. The EVALSTGAP2SM integrates protection functions such as UVLO and thermal shutdown to simplify the design of high-reliability systems. Choosing the control signal polarity using the dual input pins and implementing HW interlocking protection avoids cross-conduction in case of a controller malfunction.
Features
- High voltage rail up to 1700V
- 4A source/sink at 25°C driver current capability
- Separate sink and source for simplified gate driving configuration (STGAP2SM)
- 4A Miller clamp (STGAP2SCM)
- 100ns short propagation delay
- UVLO function
- Gate driving voltage up to 26V
- Negative gate driving
- On-board isolated DC-DC converters to supply gate drivers, fed by VAUX = 5V
- VDD logic supply local 3.3V or VAUX
- 3.3V, 5V TTL/CMOS inputs with hysteresis
- +15/0V; +15/-3V; +19/0V; +19/-3V easy jumper selection of driving voltage configuration
- Temperature shutdown protection
Layout
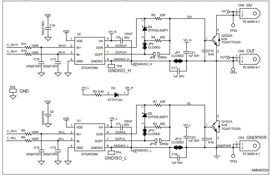
Schematic
Published: 2019-02-14
| Updated: 2024-01-29
