Texas Instruments TPS7H4102EVM Evaluation Module
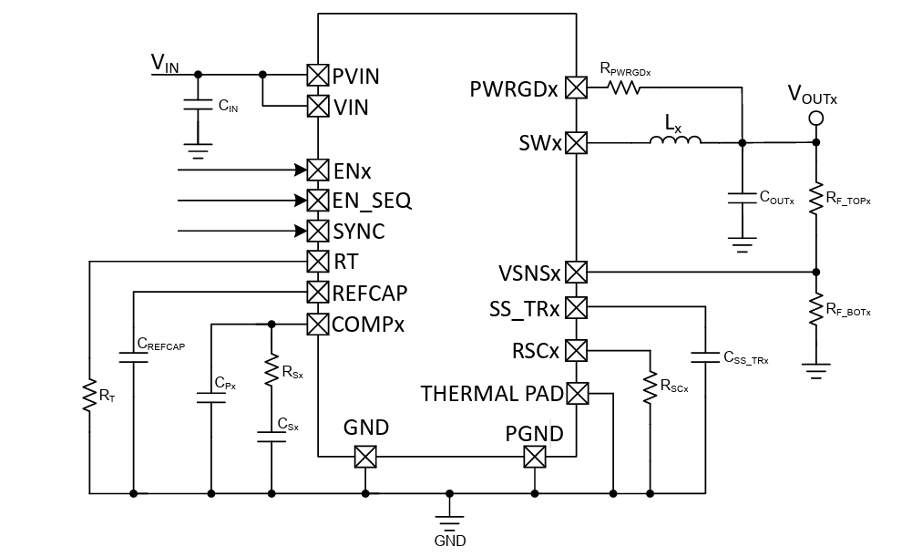
Texas Instruments TPS7H4102EVM Evaluation Module is designed to demonstrate the functionality and versatility of the TPS7H4102-SEP easily. The TPS7H4102-SEP dual-channel buck converter is available in a plastic package with independent outputs. The TI TPS7H4102EVM Evaluation Module is optimized for a 5V input, featuring two individually configurable 3A outputs set to 0.8V and 1.8V in the default configuration.Features
- Up to 3A (nominal) of maximum output current per channel
- Accurate voltage reference of 599.48mV ±1% over line, temperature and TID
- Each channel operates at 180° out of phase at the same switching frequency
Layout
Simplified Schematic
Published: 2025-10-29
| Updated: 2025-11-05
